
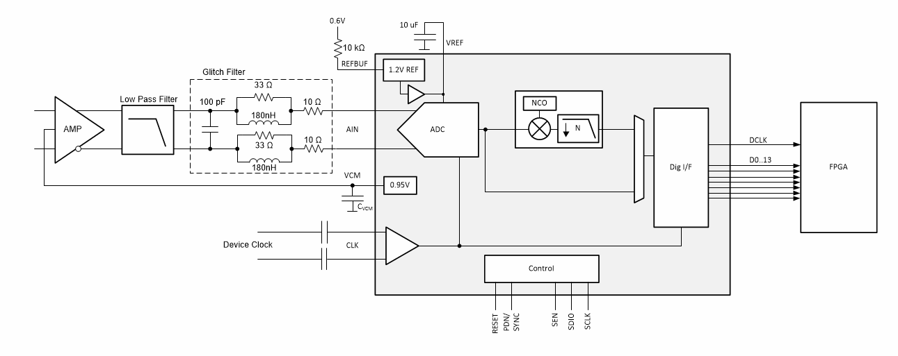
ADC3541、ADC3542 和 ADC3543 (ADC354x) 系列器件是低噪声、超低功耗、14 位、10 至 65MSPS、高速模数转换器 (ADC)。这些器件专为低功耗而设计,可提供 –155 dBFS/Hz 的噪声频谱密度。ADC354x 提供出色的直流精度和 IF 采样支持,使这些设备成为各种应用的绝佳选择。高速控制环路受益于只有一个时钟周期的短延迟。该 ADC 在 65 MSPS 时仅消耗 79 mW,并且功耗与较低的采样率成比例。
ADC354x 使用 SDR、DDR 或串行 CMOS 接口输出数据,提供最低功耗的数字接口,以及最大限度减少数字互连数量的灵活性。这些器件是具有不同速度等级的引脚对引脚兼容系列。这些器件支持 –40°C 至 +105⁰C 的扩展工业温度范围。
14 位 10/25/65 MSPS ADC
14 位 10/25/65 MSPS ADC
本底噪声:–155 dBFS/Hz
具有优化功率调节的超低功率:35 mW (10 MSPS) 至 84 mW (65 MSPS)
延迟:1个时钟周期
INL:±0.6 LSB;DNL:±0.1 LSB
参考:外部或内部
输入带宽:900MHz (3dB)
工业温度范围:–40°C 至 +105°C
片上数字滤波器(可选)
按 2、4、8、16、32 抽取
32 位 NCO
SDR/DDR 和串行 CMOS 接口
小尺寸:40-WQFN (5 mm × 5 mm) 封装
1.8V 单电源
频谱性能(f IN = 10 MHz):
信噪比:79.0 dBFS
SFDR:87 dBc HD2、HD3
SFDR:99 dBFS 最差杂散
频谱性能(f IN = 64 MHz):
信噪比:78.0 dBFS
SFDR:70 dBc HD2、HD3
SFDR:91 dBFS 最差杂散