
摘要
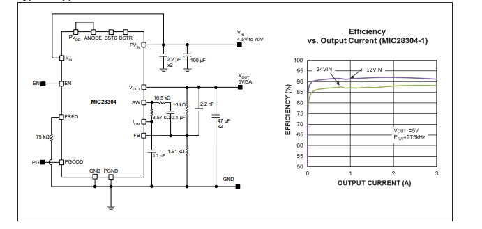
西安福川电子科技的MIC28304是同步降压调节器模块,具有独特的自适应导通时间控制架构。该模块在单个封装中集成了DC-DC控制器,功率MOSFET,自举二极管,自举电容器和电感器。MIC28304在4.5V至70V的输入电源范围内工作,可用于提供高达3A的输出电流。输出电压可低至0.8V可调,保证精度为±1%。
该器件以200kHz至600kHz的可编程开关频率工作。HyperLightLoad®架构在中等负载到重负载下提供了与Hyper Speed Control™架构相同的高效和超快速瞬态响应,而且还通过转换到可变频率在轻负载条件下保持了高效率,不连续模式操作。MIC28304提供了一整套保护功能,以确保在故障情况下对IC进行保护。这些功能包括欠压锁定以确保在断电条件下正常运行,内部软启动以减小浪涌电流,折返电流限制,“打ic”模式短路保护和热关断。
附加功能
易于使用
用低ESR陶瓷输出电容器稳定
无补偿,无电感可供选择
4.5V至70V输入电压
HyperLightLoad®控制(MIC28304-1)
超速控制™(MIC28304-2)
单电源操作
电源正常(PG)输出
打ic模式电流限制
符合EN55022 B级的低辐射(EMI)
5ms内部软启动,内部补偿和热关断
可调电流限制
0.8V参考电压,精度为±1%
输出电压可调范围为0.8V至24V(也受占空比限制)
200kHz至600kHz,可编程开关频率
支持安全启动到预偏置输出
–40°C至+ 125°C的结温范围
采用64引脚,12mm×12mm×3.5mm QFN封装