
西安福川电子科技的AD10242操作与+5.0 v模拟信号调理与单独5.0 v供应为模数转换。每个通道都是完全独立的,允许使用独立的编码或模拟输入进行操作。AD10242还为用户提供了模拟输入信号范围的选择,以尽量减少单个系统中多个功能所需的额外信号调节。AD10242的核心是AD9042,它是专为要求宽动态范围的应用而设计的。
AD10242是在模拟设备的MIL-PRF-38534 MCM生产线上制造的,完全合格。单元采用定制的陶瓷68-铅鸥翼封装,可从- 559c到+125 C运行,请与工厂联系以获得其他定制选项,包括允许用户直接交流耦合ADC,绕过前端放大器部分。也请参阅AD9042数据表以获得ADC性能的更多细节。产品亮点1. 保证采样率为40 MSPS。2. 整个奈奎斯特频带的动态性能;杂散信号@ 80 dBc对1 dBFS输入信号。3.低功耗:< 2w关闭+5.0 V电源。4. 用户定义的输入振幅。5. 包装在68铅陶瓷铅芯片载体。
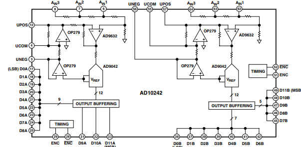
特性2匹配的adc与输入信号调理可选择双极输入电压范围(±0.5 V,±1.0 V,±2.0 V)完全符合mil - std - 883 b80db无杂散动态范围修剪通道-通道匹配应用程序雷达处理通讯接收器LIR处理安全通信任何I/Q信号处理应用一般的描述AD10242是一个完整的双信号链解决方案,包括板载放大器、参考、adc和输出缓冲,提供无与伦比的整体系统性能。每个通道是激光裁减增益和偏移匹配,提供通道间串扰性能优于80db。AD10242在定制MCM中分别使用了AD9632、OP279和AD9042,以获得比以前可用的解决方案更大的空间、性能和成本优势。
定义的规范模拟带宽基频(由FFT分析确定)的频谱功率降低3分贝的模拟输入频率。孔径延迟NCODE命令上升边的50%点与模拟输入被采样的瞬间之间的延迟。过压恢复时间模拟输入信号按规定比例的满标度减小到中标度后,转换器恢复到0.02%准确度所需的时间电源抑制比输入偏置电压变化与电源电压变化的比值。信噪比和失真信号振幅的均方根值(低于全量程1分贝)与所有其他频谱成分之和的均方根值之比,包括谐波但不包括de。信噪比(信噪比,无谐波)信号振幅的均方根值(小于全量程1分贝)与所有其他频谱成分之和的均方根值的比值,不包括前五个谐波和直流。无杂散动态范围(SFDR)信号振幅的均方根值与峰值伪谱分量的均方根值之比。峰值杂散分量可能是谐波,也可能不是谐波。SFDR可能在Bc报告(即或在dBFS(与alwavs相关的转换器满量程)中。瞬态响应当一个半全尺寸步长函数应用于转换器达到0.02%精度所需的时间Apalog 输入。
双音互调失真检测任意一个输入音的均方根值与最坏三阶互调积的均方根值之比;在dBc。深浅不一的SFDR任一输入音调的均方根值与峰值杂散分量的均方根值之比。峰值假散成分可能是也可能不是IMD产品。双色调SFDR mav在dBc中报告(即,降低作为信号水平降低)或在dBFS(总是相关的转换器满规模)。孔径不确定性抖动)样品间孔径的变化。微分非线性任何代码偏离理想的1 LSB步骤。编码脉冲宽度Cvele /责任高的脉冲宽度是在最短的时间内NCODE脉冲应留在逻辑“1”状态以达到额定。erformance;低脉宽是NCODE脉冲保持低状态的最小时间。在一个给定的时钟速率,这些规格定义了一个可接受的编码负载cvcle。
谐波失真信号振幅的均方根值与最坏谐波分量的均方根值之比ntegral非线性用最小二乘曲线ft挖掘的“最佳直线”以1 LSB的分数测量传递函数与参考线的偏差最小的转化率最低模拟信号频率的信噪比比保证的最大转换率下降不超过3 dB的编码速率执行参数测试的编码速率输出传播延迟编码命令上升边的50%点与所有输出数据位均在有效范围内的时间之间的延迟逻辑水平。