
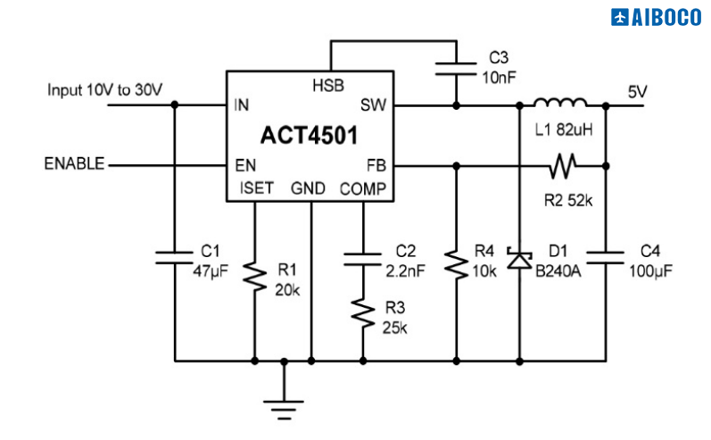
ACT4501是一款高性价比的专用DC-DC转换器,适用于5V/1A汽车充电器,具有宽输入电压和高效率。转换器在CV(恒定输出电压)模式或CC模式下工作(恒定输出电流)模式。ACT4501在125kHz开关频率下提供高达1.25A的输出电流。ActiveCC是一种正在申请专利的控制方案,用于实现高精度无传感器恒流控制。ActiveCC消除了昂贵的,高精度电流感应电阻,使其成为电池充电应用和建筑照明用高亮度LED驱动器的理想选择。ACT4501通过消除感测电阻及其相关的功率损耗,实现了比传统恒流开关稳压器更高的效率。保护功能包括循环电流限制、热关机和短路时的频率回退。这些设备采用SOP-8包装,只需很少的外部设备即可运行。
特征:
10V-30V输入电压
40V透明输入电压浪涌
高达1.25A恒定输出电流
输出电压高达12V
单层PCB具有良好的电磁兼容性能
正在申请专利的ActiveCC恒流控制
集成电流控制提高效率,
降低成本,减少组件数量
电阻可编程输出
电流限制从500mA到1250mA专利
直流电缆补偿的电缆补偿
从0Ω到0.5Ω
2%反馈电压精度
效率高达90%
125kHz开关频率简化了EMI设计
高级功能集
集成软启动
热关机
二次循环电流限制
ISET引脚短路保护
SOP-8包装
ACT4501SH-T
ACT4513YH-T
ACT4514SH-T
ACT4515SH-T
ACT4523AYH-T
ACT4523YH-T
ACT4524YH-T
ACT4529YH-T1011
ACT4530MYH-T0010
ACT4530YH-T0010
ACT4533AYH-T
ACT4533BYH-T
ACT4533CYH-T
ACT6311UC-T
ACT6358NH-T
ACT6391MH-T
ACT4751QI101-T
ACT5101QI102-T
ACT5102QI102-T
ACT8310NHADJ-T
ACT8311NHADJ-T
ACT4910EVK1-121
ACT4911EVK1-301
ACT4921EVK1-301
ACT5101EVK1-102
ACT81460EVK1-101
ACT88320EVK1-101
ACT88325EVK1-101
ACT88327EVK1-101
ACT88430EVK1-101