
整数N分频PLL
ADI公司领先的PLL频率合成器系列包括单通道和双通道PLL、小数N分频和整数N分频PLL,以及内置VCO的高度集成式PLL。 它们具有一流的性能、相位噪声和集成度。
| 产品型号 | Freq Response RF (min) | Freq Response RF (max) | Freq Ref Input (max) | PFD (max) | Is (typ) | Vs+ (min) | Vs+ (max) |
| Hz | Hz | Hz | Hz | A | V | V | |
| ADF4372 | 62M | 16G | 600M | 250M | 270M | 3.15 | 3.45 |
| ADF41513 | 1G | 26.5G | 800M | 250M | 74.7m | 3.135 | 3.465 |
| ADF4371 | 62.5M | 32G | 600M | 250M | 260m | 3.15 | 3.45 |
| ADF5610 | 57M | 14.6G | 350M | 100M | 110m | 3 | 3.5 |
| ADF5356 | 53.125M | 13.6G | 600M | 125M | 126m | 3.15 | 5.25 |
| ADF4356 | 53.125M | 6.8G | 600M | 125M | 166m | 3.15 | 3.45 |
| ADF4152HV | 500M | 5G | 300M | 26M | 50m | 3 | 3.6 |
| HMC4069 | 10M | 2.9G | 1.3G | 1.3G | 295m | 4.75 | 5.25 |
| ADF4169 | 500M | 13.5G | 260M | 130M | 39m | 2.7 | 3.45 |
| ADF4355-3 | 51.565M | 6.6G | 600M | 125M | 146m | 3.1515 | 3.4485 |
| ADF4355 | 53.125M | 6.8G | 600M | 125M | 140m | 3.15 | 3.45 |
| ADF4355-2 | 53.125M | 4.4G | 600M | 125M | 140m | 3.15 | 3.45 |
| ADF5355 | 54M | 13.6G | 600M | 125M | 140m | 3.15 | 3.45 |
| HMC832A | 25M | 3G | 350M | 100M | 219m | 3.1 | 3.5 |
| LTC6947 | 350M | 6G | 425M | 76.1M | 133m | 3.15 | 3.45 |
| LTC6948-1 | 370M | 3.74G | 425M | 76.1M | 48m | 3.15 | 3.45 |
| LTC6948-2 | 510M | 4.91G | 425M | 76.1M | 48m | 3.15 | 3.45 |
| LTC6948-3 | 640M | 5.79G | 425M | 76.1M | 48m | 3.15 | 3.45 |
| LTC6948-4 | 700M | 6.39G | 425M | 76.1M | 48m | 3.15 | 3.45 |
| ADF4155 | 100M | 600M | 600M | 125M | 38m | 3.135 | 3.465 |
| LTC6950 | 1 | 1.4G | 250M | 100M | 500m | 3.15 | 3.45 |
| ADF4108S | 1G | 7G | 250M | 3.2 | 3.6 | ||
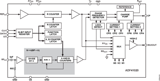
| ADF41020 | 4G | 18G | 400M | 100M | 30m | 2.85 | 3.15 |
| ADF4153A | 500M | 4G | 250M | 32M | 20m | 2.7 | 3.3 |
| HMC835 | 33M | 4.1G | 350M | 100M | 210m | 3.3 | 5 |
| ADF4159 | 500M | 13G | 260M | 110M | 33m | 2.7 | 3.45 |
| HMC1035 | 125M | 2.5G | 350M | 100M | 210m | 3.15 | 3.5 |
| HMC832 | 25M | 3G | 350M | 100M | 219m | 3.1 | 3.5 |
| ADF4351 | 35M | 4.4G | 250M | 32M | 110m | 3 | 3.6 |
| HMC1033 | 25M | 550M | 350M | 100M | 210m | 3.15 | 3.5 |
| HMC698 | 80M | 7G | 1.3G | 1.3G | 310m | 4.75 | 5.25 |
| HMC1031 | 100k | 500M | 140M | 1.9m | 2.7 | 3.5 | |
| HMC1032 | 125M | 350M | 350M | 125M | 190m | 3.3 | 5 |
| HMC1034 | 125M | 3G | 350M | 125M | 190m | 3.3 | 5 |
| HMC834 | 45M | 8.4G | 350M | 100M | 190m | 3.3 | 5 |
| ADF4150HV | 10M | 3G | 300M | 26M | 50m | 3 | 3.6 |
| ADF4151 | 500M | 3.5G | 250M | 32M | 42m | 3 | 3.6 |
| ADF4196 | 400M | 6G | 300M | 25M | 68m | 2.7 | 3.3 |
| LTC6946-1 | 373M | 3.74G | 250M | 100M | 130m | 3.15 | 3.45 |
| LTC6946-2 | 513M | 4.91G | 250M | 100M | 130m | 3.15 | 3.45 |
| LTC6946-3 | 640M | 5.79G | 250M | 100M | 130m | 3.15 | 3.45 |
| LTC6946-4 | 700M | 6.39G | 250M | 100M | 130m | 3.15 | 3.45 |
| ADF4150 | 500M | 5G | 250M | 32M | 50m | 3 | 3.6 |
| HMC703 | 10k | 8G | 350M | 100M | 54m | 2.7 | 3.5 |
| HMC767 | 8.45G | 9.55G | 350M | 100M | 257m | 3.3 | 5 |
| HMC829 | 45M | 4.2G | 350M | 100M | 190m | 3.3 | 5 |
| HMC830 | 25M | 3G | 350M | 100M | 190m | 3.3 | 5 |
| HMC833 | 25M | 6G | 350M | 100M | 190m | 3.3 | 5 |
| LTC6945 | 350M | 6G | 250M | 100M | 130m | 3.15 | 3.45 |
| ADF4158 | 500M | 6.1G | 260M | 32M | 23m | 2.7 | 3.3 |
| HMC704 | 10k | 8G | 350M | 100M | 52m | 3 | 3.5 |
| HMC769 | 9.05G | 10.15G | 350M | 100M | 272m | 3.3 | 5 |
| HMC778 | 9.6G | 10.8G | 350M | 100M | 272m | 3.3 | 5 |
| HMC837 | 1.025G | 4.6G | 200M | 100M | 141m | 3.3 | 5 |
| HMC838 | 795M | 3.78G | 200M | 100M | 128m | 3.3 | 5 |
| HMC839 | 1.05G | 4.82G | 200M | 100M | 128m | 3.3 | 5 |
| HMC840 | 1.31G | 2.83G | 200M | 100M | 144m | 3.3 | 5 |
| ADF4350 | 137.5M | 4.4G | 250M | 32M | 110m | 3 | 3.6 |
| HMC701 | 10k | 8G | 250M | 75M | 90m | 3 | 3.45 |
| HMC702 | 10k | 14G | 250M | 75M | 135m | 3 | 3.45 |
| HMC764 | 7.3G | 8.2G | 200M | 105M | 245m | ||
| HMC765 | 7.8G | 8.8G | 200M | 105M | 245m | ||
| HMC783 | 11.5G | 12.5G | 200M | 105M | 145m | ||
| HMC807 | 12.4G | 13.4G | 200M | 105M | 205m | ||
| HMC820 | 1.095G | 5.1G | 200M | 100M | 148m | 3.3 | 5 |
| HMC821 | 860M | 4.16G | 200M | 100M | 148m | 3.3 | 5 |
| HMC822 | 665M | 3.3G | 200M | 100M | 148m | 3.3 | 5 |
| HMC824 | 780M | 870M | 200M | 100M | 148m | 3.3 | 5 |
| HMC826 | 990M | 1.105G | 200M | 100M | 148m | 3.3 | 5 |
| HMC828 | 1.285G | 1.415G | 200M | 100M | 148m | 3.3 | 5 |
| HMC831 | 1.815G | 2.01G | 200M | 100M | 148m | 3.3 | 5 |
| HMC836 | 3.365G | 3.705G | 200M | 100M | 148m | 3.3 | 5 |
| ADF4360-9 | 2M | 200M | 250M | 8M | 23m | 3 | 3.6 |
| HMC699 | 160M | 7G | 1.3G | 1.3G | 310m | 4.75 | 5.25 |
| HMC700 | 100k | 8G | 200M | 70M | 90m | 2.7 | 3.4 |
| ADF4157 | 500M | 6G | 250M | 32M | 23m | 2.7 | 3.3 |
| ADF4113HV | 200M | 3.7G | 150M | 5M | 11m | 2.7 | 5.5 |
| ADF4156 | 500M | 6.2G | 250M | 32M | 26m | 2.7 | 3.3 |
| ADF4002 | 5M | 400M | 300M | 104M | 5m | 2.7 | 3.3 |
| ADF4108 | 1G | 8G | 250M | 104M | 15m | 3.2 | 3.6 |
| ADF4193 | 400M | 3.5G | 300M | 30M | 68m | 2.7 | 3.3 |
| ADF4360-8 | 65M | 400M | 250M | 8M | 35m | 3 | 3.6 |
| ADF4360-0 | 2.4G | 2.725G | 250M | 8M | 35m | 3 | 3.6 |
| ADF4007 | 1G | 7.5G | 240M | 120M | 15m | 2.7 | 3.3 |
| ADF4154 | 500M | 4G | 250M | 32M | 20m | 2.7 | 3.3 |
| ADF4360-2 | 1.85G | 2.17G | 250M | 8M | 35m | 3 | 3.6 |
| ADF4360-3 | 1.6G | 1.95G | 250M | 8M | 35m | 3 | 3.6 |
| ADF4360-4 | 1.45G | 1.75G | 250M | 8M | 35m | 3 | 3.6 |
| ADF4360-5 | 1.2G | 1.4G | 250M | 8M | 35m | 3 | 3.6 |
| ADF4360-6 | 1.05G | 1.25G | 250M | 8M | 35m | 3 | 3.6 |
| ADF4360-7 | 350M | 1.8G | 250M | 8M | 37.5m | 3 | 3.6 |
| ADF4107 | 1G | 7G | 250M | 104M | 17m | 2.7 | 3.3 |
| ADF4153 | 500M | 4G | 250M | 32M | 20m | 2.7 | 3.3 |
| ADF4360-1 | 2.05G | 2.45G | 250M | 8M | 35m | 3 | 3.6 |
| HMC440 | 10M | 2.8G | 1.3G | 1.3G | 250m | 4.75 | 5.25 |
| ADF4212L | 200M | 2.4G | 150M | 75M | 7.5m | 2.7 | 3.3 |
| ADF4218L | 150M | 3G | 110M | 56M | 7m | 2.7 | 3.3 |
| ADF4252 | 250M | 3G | 250M | 30M | 13m | 2.7 | 3.3 |
| ADF4106 | 500M | 6G | 300M | 104M | 13m | 2.7 | 3.3 |
| ADF4001 | 10M | 200M | 104M | 55M | 4.5m | 2.7 | 5.5 |
| ADF4208 | 80M | 2G | 400M | 55M | 14m | 2.7 | 5.5 |
| ADF4212 | 60M | 2.7G | 115M | 55M | 13m | 2.7 | 5.5 |
| ADF4117 | 100M | 1.2G | 100M | 55M | 4.5m | 2.7 | 5.5 |
| ADF4110 | 50M | 550M | 104M | 55M | 4.5m | 2.7 | 5.5 |
| ADF4111 | 80M | 1.2G | 104M | 55M | 4.5m | 2.7 | 5.5 |
| ADF4112 | 100M | 3G | 104M | 55M | 6.5m | 2.7 | 5.5 |
| ADF4113 | 200M | 3.7G | 104M | 55M | 8.5m | 2.7 | 5.5 |
| ADF4116 | 80M | 550M | 100M | 55M | 4.5m | 2.7 | 5.5 |
| ADF4118 | 100M | 3G | 100M | 55M | 6.5m | 2.7 | 5.5 |