.
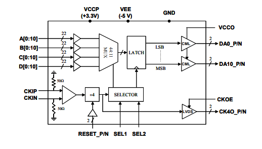
MX4411D是一种高速11通道4:1多路复用器。44个差分对数据输入被多路复用到11位差分数据输出。输出驱动器的上拉电源VCCO可用于设置输出电平,适用于最流行的高速接口标准,如CML或LVDS。多路复用器可以在大于4ghz的时钟速率下工作。数字数据输入是带有片上100欧姆终端电阻的LVD。控制引脚SEL1/SEL2选择最佳采样窗口以适应44对输入数据的各种延迟。提供除以4时钟输出CK4O_P/N和采样相位选择(SEL1和SEL2),以优化相对于输入数据的采样相位对齐。为需要同步来自多个MX4411D芯片的输出的应用程序提供了复位功能。为了方便系统应用,提供了CKOE引脚来启用/禁用CK4O_P/N时钟输出的输出驱动器,而不中断内部操作。
主要特点
•11位4:1(总计44:11)多路复用器,每个差分输出位操作>4 Gbps
•设计用于Euvis>8 Gsps MUXDAC(如MD622H和MD662H)所需的额外数据多路复用
•每个差分LVDS输入数据和复位对之间的芯片上100欧姆终端
•11位差分对输出,带上拉电源VCCO,以匹配各种高速接口标准
•最佳输入数据采样窗口选择(SEL1/SEL2)
•具有输出驱动器启用/禁用控制(CKOE)的互补除以4时钟LVDS输出,不中断芯片的内部操作
•复位功能,同步多个芯片应用
•2.2 W功耗
•TQFP包,带外露垫,以加强接地和散热