
一般的描述
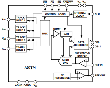
一个四通道同时采样,12位数据采集系统。该部分包含一个高速12位直流,片上参考,片上时钟和四个跟踪/保持放大器。后一种特性允许同时采样四个输入通道,从而保留四个输入通道的相对相位信息,如果四个通道共用一个磁道/保持放大器,这是不可能的。这使得AD7874非常适合相控阵声纳和交流电机控制器等需要相关相位信息的应用四轨/保持放大器的孔径延迟很小,并指定了最小和最大限制。
这允许几个AD7874s同时取样多个输入通道,而不会在连接到几个设备的信号之间产生相位误差。参考输出/参考输入工具也允许几个AD7874s被驱动从同一参考源除了传统的直流精度规格,如线性度、全尺寸和偏移误差,AD7874还完全指定动态性能参数,包括distor和信噪比。AD7874是在模拟器件的线性兼容CMOS (LC2MOS)过程中制造的,这是一种混合技术过程,结合了精密双极电路和低功率CMOS逻辑。该部件可采用28引脚,0.6"宽,塑料或密封双直线封装(DIP),在28端子无铅陶瓷芯片载体(LCCC)和28引脚SOIC中。
产品亮点1. 同时采样四个输入通道。四个输入通道,每个通道都有自己的跟踪/保持放大器,可以同时对输入信号进行采样。跟踪/保持交流采样时间是2美国,每个通道的转换时间是美国,允许29 kHz采样率为所有四个通道。紧密的孔径延迟匹配。每个通道的孔径延迟较小,四个通道的孔径Jelay匹配小于4 ns。此外,孔径延迟规格有上限和下限,允许多个AD7874s采样超过四个通道。3.高速微处理器接口。高速数字接口的AD7874允许直接连接到所有现代16位微处理器和数字ignal处理器。
| 成品 | 裸片 | 品牌 | 描述 | 封装 | 类别 |
| AD7981 | AD7981-KGD-WP | ADI | 裸片 | WAFFLEPACK | A/D转换器 |
| AD8001 | AD8001ACHIPS | ADI | 裸片 | WAFFLEPACK | 放大器 |
| AD8003 | AD8003ACHIPS | ADI | 裸片 | WAFFLEPACK | 放大器 |
| AD8009 | AD8009ACHIPS | ADI | 裸片 | WAFFLEPACK | 放大器 |
| AD8013 | AD8013ACHIPS | ADI | 裸片 | WAFFLEPACK | 放大器 |
| AD8015 | AD8015ACHIPS | ADI | 裸片 | WAFFLEPACK | 放大器 |
| AD8023 | AD8023ACHIPS | ADI | 裸片 | WAFFLEPACK | Audio & Video Products |
| AD8028 | AD8028-KGD-CHIP | ADI | 裸片 | WAFFLEPACK | 放大器 |
| AD8032 | AD8032ACHIPS | ADI | 裸片 | WAFFLEPACK | 放大器 |
| AD8034 | AD8034ACHIPS | ADI | 裸片 | WAFFLEPACK | 放大器 |
| AD8036 | AD8036ACHIPS | ADI | 裸片 | WAFFLEPACK | 放大器 |
| AD8037 | AD8037ACHIPS | ADI | 裸片 | WAFFLEPACK | 放大器 |
| AD8042 | AD8042ACHIPS | ADI | 裸片 | WAFFLEPACK | 放大器 |
| AD8057 | AD8057ACHIPS | ADI | 裸片 | WAFFLEPACK | 放大器 |
| AD8058 | AD8058ACHIPS | ADI | 裸片 | WAFFLEPACK | 放大器 |
| AD8065 | AD8065-KGD-CHIP | ADI | 裸片 | WAFFLEPACK | 放大器 |
| AD810 | AD810ACHIPS | ADI | 裸片 | WAFFLEPACK | 放大器 |
| AD811 | AD811ACHIPS | ADI | 裸片 | WAFFLEPACK | 放大器 |
| AD811 | AD811SCHIPS | ADI | 裸片 | WAFFLEPACK | 放大器 |
| AD813 | AD813ACHIPS | ADI | 裸片 | WAFFLEPACK | 放大器 |
| AD8138 | AD8138ACHIPS | ADI | 裸片 | WAFFLEPACK | 放大器 |
| AD8202 | AD8202WYC-P7 | ADI | 裸片 | PCKTTAPE7 | 放大器 |
| AD822 | AD822C-WP | ADI | 裸片 | WAFFLEPACK | 放大器 |