
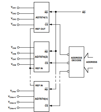
多个AD7874s图18显示了一个系统,其中可以配置许多AD7874s来处理多个输入通道。这种配置在声纳、雷达等应用中很常见。AD7874指定了孔径延迟的最大和最小限制。这意味着用户知道所有通道之间的采样瞬间的最大差异。这允许用户维护不同通道之间的相对相位信息一个普通的读取信号从微处理器驱动所有AD7874s的输入。每个AD7874被指定为由地址解码器选择的唯一地址。
在图18所示的电路中,AD7874 number 1的参考输出用来驱动所有其他AD7874s的参考输入。一个REF OUT引脚可以驱动几个AD7874 REF IN引脚。另外,可以使用外部引用或系统引用来驱动输入中的所有REF。一个共同的参考,以确保良好的全面跟踪之间的所有渠道。
输入信号连接到缓冲放大器,驱动ADC的模拟输入。如果省略了短路插头,则用导线连接将输入信号连接到PCB元件上微处理器与主板的连接是通过一个26 contact IDC连接器SKT8完成的,其尖出如图19所示。此连接器包含AD7874的所有数据、控制和状态信号(除了分别通过SKT5和SKT7提供的CLK输入和CONVST输入之外)。它还包含解码的R/W和STRB nput,这是TMS32020接口所必需的(以及68000接口,尽管68000上的pin标签是不同的)。注意ad7874cs的输入必须在AD7874评估板之前被解码。
SKT1、SKT2、SKT3 和 SKT4 为 ViNI 提供输入。分别是Vyy, VN3, VNa。假设LK1到LK4在适当的地方,这些输入信号被馈给四个缓冲放大器,IC1之前被应用到AD7874。外部时钟源的使用是可选的;在AD7874 CLK输入上有一个短路插头(LK5),它必须连接到- 5y(对于ADCs自己的内部时钟)或SKT5。SKT6和KT7分别提供参考和CONVST输入。短路插头LK6提供了使用外部参考或adc自己的内部参考的选择。
| 成品 | 裸片 | 品牌 | 描述 | 封装 | 类别 |
| AD22100 | AD22100KCHIPS | ADI | 裸片 | WAFFLEPACK | 温度传感器 |
| AD22100 | AD52009C-PT | ADI | 裸片 | PCKTTAPE7 | A/D转换器 |
| AD22100 | AD52009C-PT-WL | ADI | 裸片 | PCKTTAPE7 | A/D转换器 |
| AD2S1210 | AD2S1210-KGD-CHIPS | ADI | 裸片 | FILMFRAME | A/D转换器 |
| AD2S1210 | AD2S1210-KGD-WS | ADI | 裸片 | WAFFLEPACK | A/D转换器 |
| AD524 | AD524SCHIPS | ADI | 裸片 | WAFFLEPACK | 放大器 |
| AD532 | AD532JCHIPS | ADI | 裸片 | WAFFLEPACK | Linear Products |
| AD532 | AD532SCHIPS | ADI | 裸片 | WAFFLEPACK | Linear Products |
| AD534 | AD534KCHIPS | ADI | 裸片 | WAFFLEPACK | Linear Products |
| AD534 | AD534SCHIPS | ADI | 裸片 | WAFFLEPACK | Linear Products |
| AD534 | AD534TCHIPS | ADI | 裸片 | WAFFLEPACK | Linear Products |
| AD5360 | AD5360-WAFER | ADI | 裸片 | FILMFRAME | D/A转换器 |
| AD536A | AD536ASCHIPS | ADI | 裸片 | WAFFLEPACK | Linear Products |
| AD537 | AD537JCHIPS | ADI | 裸片 | WAFFLEPACK | A/D转换器 |
| AD538 | AD538ACHIPS | ADI | 裸片 | WAFFLEPACK | Linear Products |
| AD558 | AD558TCHIPS | ADI | 裸片 | WAFFLEPACK | D/A转换器 |
| AD5592R | AD5592R-1-KGD-PT | ADI | 裸片 | PCKTTAPE7 | A/D转换器 |
| AD561S | AD5610000C | ADI | 裸片 | WAFFLEPACK | D/A转换器 |
| AD565A | AD41454 | ADI | 裸片 | WAFFLEPACK | D/A转换器 |
| AD5668 | AD5668-KGD-DF | ADI | 裸片 | FILMFRAME | D/A转换器 |