
AD7417和AD7418是由sinole-channel和fouer -channel组成的15 us转换时间的10位adc,在单chin上具有on-chin温度传感器、参考和串行接口逻辑功能。AD7416没有模拟输入通道,仅用于温度测量。ADC部分由基于电容DAC的传统逐次逼近转换器组成。AD7416。AD7417和AD7418能够运行在2.7 V到5.5 V的电源上,并且D7417和AD7418接受模拟输入范围ofo y来VREF芯片上的温度传感器允许精确测量周围设备的温度。温度传感器的工作测量范围为-40C到+1259C。
零件需要2.5 V的参考,可以从零件本身的内部参考或外部参考来源提供。转换器的细节通过脉冲CONVST输入在AD7417/AD7418上启动转换。转换时钟的部分是内部产生,使没有外部时钟是必需的,除了读和写入到串口。芯片上的跟踪和保持从跟踪模式到保持模式,转换序列在CONVST sienal的falline edoe上开始,每次对AD7416/AD7417/ AD7418进行读或写操作时,转换也在自动转换模式下启动。在这种情况下,内部时钟振荡器(运行自动转换序列)在读或写操作结束时重新启动。
trackand。读或写操作完成后,脚趾进入hold模式大约3个us,然后开始转换。根据选择的是模拟输入通道还是温度传感器,转换的结果可以在15美元或30美元之后得到。AD7417/AD7418的跟踪-保持时间为400纳秒。通过选择片内mux的o通道进行温度测量,在这个通道上进行转换,在o通道上的转换需要30个us来完成。温度测量在温度测量部分有说明。
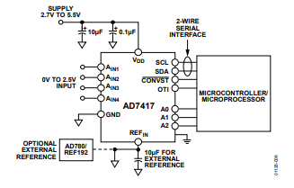
芯片上的参考是不可用的用户,但REF可以被一个外部参考源(2.5 V仅)过度驱动。所有未使用的模拟螺帽应与标称模拟输入范围内的电压绑定,以避免噪声的产生。为了减少功耗,未使用的模拟输入应与GND连接。典型的连接图.
| 成品 | 裸片 | 品牌 | 描述 | 封装 | 类别 |
| AD7418 | AD7418ACHIPS | ADI | 裸片 | WAFFLEPACK | 温度传感器 |
| AD744 | AD744JCHIPS | ADI | 裸片 | WAFFLEPACK | 放大器 |
| AD746 | AD746SCHIPS | ADI | 裸片 | WAFFLEPACK | 放大器 |
| AD7466 | AD7466-KGD-DF | ADI | 裸片 | FILMFRAME | A/D转换器 |
| AD7506 | AD7506SCHIPS | ADI | 裸片 | WAFFLEPACK | 开关与多路复用器 |
| AD7541A | AD7541AACHIPS | ADI | 裸片 | WAFFLEPACK | D/A转换器 |
| AD7545 | AD7545ACHIPS | ADI | 裸片 | WAFFLEPACK | D/A转换器 |
| AD7545A | AD7545ATCHIPS | ADI | 裸片 | WAFFLEPACK | D/A转换器 |
| AD7547 | AD7547ACHIPS | ADI | 裸片 | WAFFLEPACK | D/A转换器 |
| AD7574 | AD7574SCHIPS | ADI | 裸片 | WAFFLEPACK | A/D转换器 |
| AD768 | AD768ACHIPS | ADI | 裸片 | WAFFLEPACK | D/A转换器 |
| AD7689 | AD7689-KGD-PT | ADI | 裸片 | PCKTTAPE7 | A/D转换器 |
| AD7714 | AD7714ACHIPS-3 | ADI | 裸片 | WAFFLEPACK | A/D转换器 |
| AD7714 | AD7714ACHIPS-5 | ADI | 裸片 | WAFFLEPACK | A/D转换器 |
| AD7766 | AD7766-2-KGD-WP | ADI | 裸片 | WAFFLEPACK | A/D转换器 |
| AD780 | AD780-001C | ADI | 裸片 | WAFFLEPACK | Voltage References |
| AD7804 | AD7804BCHIPS | ADI | 裸片 | WAFFLEPACK | D/A转换器 |
| AD7865 | AD7865ACHIPS-1 | ADI | 裸片 | WAFFLEPACK | A/D转换器 |
| AD7874 | AD7874ACHIPS | ADI | 裸片 | WAFFLEPACK | A/D转换器 |
| AD7888 | AD7888ACHIPS | ADI | 裸片 | WAFFLEPACK | A/D转换器 |
| AD7894 | AD7894ACHIPS-10 | ADI | 裸片 | WAFFLEPACK | A/D转换器 |
| AD7898 | AD7888ACHIPS | ADI | 裸片 | WAFFLEPACK | A/D转换器 |
| AD7924 | AD7924-KGD-DF | ADI | 裸片 | FILMFRAME | A/D转换器 |
| AD7924 | AD7924-KGD-WP | ADI | 裸片 | WAFFLEPACK | A/D转换器 |
| AD7981 | AD7981-KGD-WP | ADI | 裸片 | WAFFLEPACK | A/D转换器 |
| AD8001 | AD8001ACHIPS | ADI | 裸片 | WAFFLEPACK | 放大器 |
| AD8003 | AD8003ACHIPS | ADI | 裸片 | WAFFLEPACK | 放大器 |
| AD8009 | AD8009ACHIPS | ADI | 裸片 | WAFFLEPACK | 放大器 |
| AD8013 | AD8013ACHIPS | ADI | 裸片 | WAFFLEPACK | 放大器 |
| AD8015 | AD8015ACHIPS | ADI | 裸片 | WAFFLEPACK | 放大器 |
| AD8023 | AD8023ACHIPS | ADI | 裸片 | WAFFLEPACK | Audio & Video Products |
| AD8028 | AD8028-KGD-CHIP | ADI | 裸片 | WAFFLEPACK | 放大器 |
| AD8032 | AD8032ACHIPS | ADI | 裸片 | WAFFLEPACK | 放大器 |
| AD8034 | AD8034ACHIPS | ADI | 裸片 | WAFFLEPACK | 放大器 |
| AD8036 | AD8036ACHIPS | ADI | 裸片 | WAFFLEPACK | 放大器 |
| AD8037 | AD8037ACHIPS | ADI | 裸片 | WAFFLEPACK | 放大器 |
| AD8042 | AD8042ACHIPS | ADI | 裸片 | WAFFLEPACK | 放大器 |
| AD8057 | AD8057ACHIPS | ADI | 裸片 | WAFFLEPACK | 放大器 |
| AD8058 | AD8058ACHIPS | ADI | 裸片 | WAFFLEPACK | 放大器 |
| AD8065 | AD8065-KGD-CHIP | ADI | 裸片 | WAFFLEPACK | 放大器 |
| AD810 | AD810ACHIPS | ADI | 裸片 | WAFFLEPACK | 放大器 |
| AD811 | AD811ACHIPS | ADI | 裸片 | WAFFLEPACK | 放大器 |
| AD811 | AD811SCHIPS | ADI | 裸片 | WAFFLEPACK | 放大器 |
| AD813 | AD813ACHIPS | ADI | 裸片 | WAFFLEPACK | 放大器 |
| AD8138 | AD8138ACHIPS | ADI | 裸片 | WAFFLEPACK | 放大器 |
| AD8202 | AD8202WYC-P7 | ADI | 裸片 | PCKTTAPE7 | 放大器 |
| AD822 | AD822C-WP | ADI | 裸片 | WAFFLEPACK | 放大器 |
| AD8221 | AD8221AC-P7 | ADI | 裸片 | PCKTTAPE7 | 放大器 |
| AD8229 | AD8229-KGD-CHIPS | ADI | 裸片 | WAFFLEPACK | 放大器 |
| AD825 | AD825ACHIPS | ADI | 裸片 | WAFFLEPACK | 放大器 |
| AD827 | AD827JCHIPS | ADI | 裸片 | WAFFLEPACK | 放大器 |
| AD827 | AD827SCHIPS | ADI | 裸片 | WAFFLEPACK | 放大器 |
| AD829 | AD829JCHIPS | ADI | 裸片 | WAFFLEPACK | 放大器 |
| AD829 | AD829SCHIPS | ADI | 裸片 | WAFFLEPACK | 放大器 |
| AD8306 | AD8306ACHIPS | ADI | 裸片 | WAFFLEPACK | 射频微波 |
| AD8310 | AD8310ACHIPS | ADI | 裸片 | WAFFLEPACK | 射频微波 |
| AD8317 | AD8317ACHIPS | ADI | 裸片 | WAFFLEPACK | 射频微波 |
| AD8317 | AD8317ACPZ-WP | ADI | 裸片 | WAFFLEPACK | 射频微波 |
| AD8318 | AD8318SCPZ-EP-WP | ADI | 裸片 | WAFFLEPACK | 射频微波 |
| AD8319 | AD8319ACPZ-WP | ADI | 裸片 | WAFFLEPACK | 射频微波 |
| AD8330S | AD8330-000C | ADI | 裸片 | WAFFLEPACK | 射频微波 |
| AD841 | AD841JCHIPS | ADI | 裸片 | WAFFLEPACK | 放大器 |
| AD841 | AD841SCHIPS | ADI | 裸片 | WAFFLEPACK | 放大器 |
| AD842 | AD842SCHIPS | ADI | 裸片 | WAFFLEPACK | 放大器 |
| AD843 | AD843JCHIPS | ADI | 裸片 | WAFFLEPACK | 放大器 |
| AD843 | AD843SCHIPS | ADI | 裸片 | WAFFLEPACK | 放大器 |
| AD844 | AD844ACHIPS | ADI | 裸片 | WAFFLEPACK | 放大器 |
| AD844 | AD844SCHIPS | ADI | 裸片 | WAFFLEPACK | 放大器 |
| AD845 | AD845JCHIPS | ADI | 裸片 | WAFFLEPACK | 放大器 |
| AD847 | AD847JCHIPS | ADI | 裸片 | WAFFLEPACK | 放大器 |
| AD847 | AD847SCHIPS | ADI | 裸片 | WAFFLEPACK | 放大器 |
| AD848 | AD848JCHIPS | ADI | 裸片 | WAFFLEPACK | 放大器 |
| AD848 | AD848SCHIPS | ADI | 裸片 | WAFFLEPACK | 放大器 |
| AD8608 | AD8608-KGD-CHIP | ADI | 裸片 | WAFFLEPACK | 放大器 |
| AD8629S | AD8629D000C | ADI | 裸片 | WAFFLEPACK | 放大器 |
| AD8634 | AD8634-KGD-CHIP | ADI | 裸片 | WAFFLEPACK | 放大器 |
| AD9631 | AD9631ACHIPS | ADI | 裸片 | WAFFLEPACK | 放大器 |