
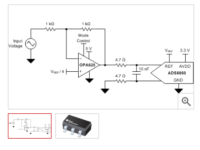
OPAx625系列运算放大器是出色的16位和18位SAR ADC驱动器,具有高精度,低THD和低噪声特性,可提供独特的功率可扩展解决方案。该系列器件具有完整的特性,并规定了280 ns的16位建立时间,可实现真正的16位有效位数(ENOB)。该系列具有高直流精度(仅100 µV失调电压),120 MHz的宽增益带宽乘积,2.5 nV / √Hz的低宽带噪声,为驱动高吞吐量,高分辨率SAR ADC进行了优化,例如SAR ADC的ADS88xx系列。
OPAx625具有两种工作模式:高驱动和低功耗。在创新的低功耗模式下,OPAx625跟踪输入信号,使OPAx625在170 ns内以16位ENOB从低功耗模式转换为高驱动模式。
OPAx625系列提供6引脚SOT和10引脚VSSOP封装,额定工作温度范围为–40°C至+ 125°C。
高驱动模式:
GBW(G = 100):120 MHz
摆率:115 V / µs
4V步进的16位稳定时间:280 ns
低压噪声:10 kHz时2.5 nV / √Hz
低输出阻抗:1 MHz时为1Ω
失调电压:±100 µV(最大值)
失调电压漂移:±3 µV /ºC(最大值)
低静态电流:2 mA(典型值)
低功耗模式:
GBW:1 MHz
低静态电流:270 µA(典型值)
功率可扩展功能:
从低功耗模式到高驱动模式的超快转换:170 ns
高交直流精度:
低失真:100 kHz时,HD2为–122 dBc,HD3为–140 dBc
输入共模范围包括负轨
轨到轨输出
宽温度范围:额定温度范围为–40°C至+ 125°C