1. 封装

2.描述
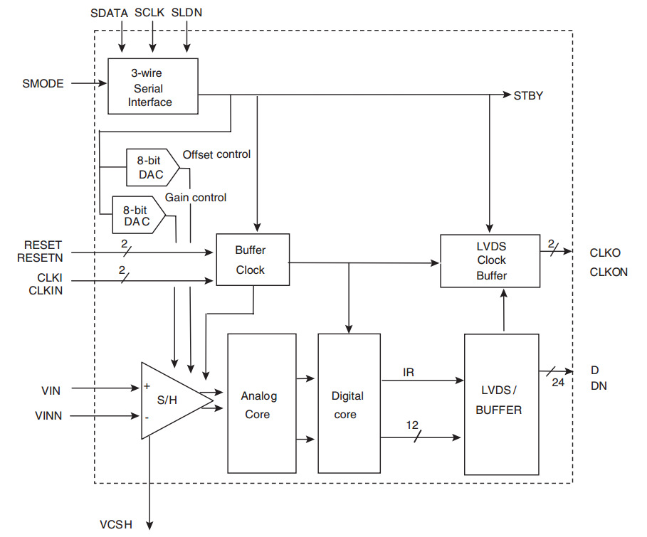
AT84AS001是一种高性能的12位500 MSPS模数转换器,具有低功耗和真实性。12位线性IF采样应用。利用芯片上的S/H电路和先进的高速过程技术,它允许宽带信号转换到500 MHz的输入频率。AC或DC耦合模拟输入、差分LVDS兼容输出、3线串行接口(增益和偏移控制、待机模式、内置测试)、双数据速率时钟输出和同步复位输入。
3.特性
生产商 | E2V |
管脚数 | 192 |
接触电镀 | 铜,锡,银 |
安装 | 表面安装 |
Differential Nonlinearity | 0.8LSB |
Integral Nonlinearity (INL) | 2LSB |
工业级温度范围 | - 40°C<TAMB<85°C |
商品级温度范围 | 0°C<TAMB<70°C |
最大功耗 | 2.6W |
最大供电电压 | 5.25V |
最小供电电压 | 4.75V |
A/D转换器位数 | 1 |
模拟量输入 | 1 |
操作电源电压 | 5V |
极性 | 双极性 |
功耗 | 2.4W |
分辨率 | 12b |
采样率 | 500MS/s |
Signal to Noise Ratio (SNR) | 63dB |
供应类型 | 模拟,数字 |
4.原理框图

5.应用
l 测试和测量仪器
l 雷达和卫星接收子系统
l 无线和有线通信接收机
l 医学影像学
l 高速数据采集