
描述
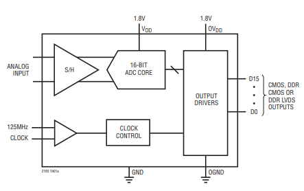
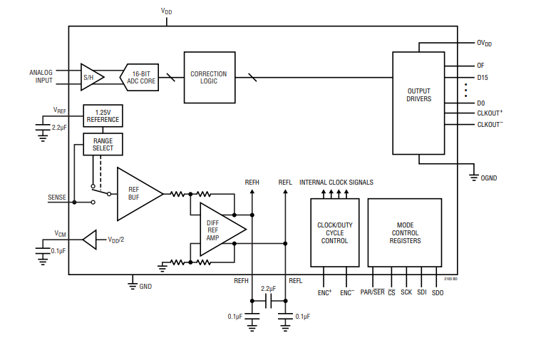
西安福川电子科技的LTCe2165/LTC2164/LTC2163是为数字化高频、宽动态范围信号而设计的16位采样转换器。他们是完美的要求通信应用与交流性能包括76.8dB信噪比和90dB杂散自由动态范围(SFDR)。UIltralow抖动0.07pSRMs允许IFfrequencies的欠采样与优良的噪声性能。直流规格包括+2LSB INL (typ), +0.5LSB DNL (typ),无过温丢失码。
过渡噪声为3.4LSBRMS数字输出可以是全速率CMOS。双数据速率CMOS。或双数据率LVDS。一个单独的输出电源允许CMOS输出摆动范围从1.2V到1.8V。ENC+和ENC-输入可以差分驱动或单端驱动一个正弦波,PECL, LVDS, TIL,或CMOS输入。一个可选的时钟占空比稳定器,允许高性能在全速度的广泛的时钟占空比。
FERTURES76.8 dB 瑞士银行90dB SFDR低功率:194mW/163mW/108mW单1.8V电源互补金属氧化物半导体。DDR CMOS。或DDR LVDS输出可选输入范围:1Vp。e 2副。p550 mhz全功率带宽S/H可选数据输出随机发生器可选时钟占空比稳定器关闭和午睡模式用于配置的串行SPI端口48-Pin (7mmx7mm)qfn封装应用程序通信蜂窝基站软件定义无线电可移植的医学成像多通道数据Acquisitior无损检测
