
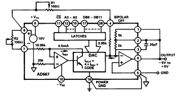
INTERNAUJEXTERNAL参考使用AD667有一个国际低噪音掩埋齐纳二极管参考,这是修剪的绝对精度和温度系数。这参考是缓冲和优化使用在一个高速DAC,并将给予长期稳定相等或优于最好的离散齐纳参考二极管。AD667的性能是通过内部参考驱动DAC来指定的,因为所有的微调和测试(特别是对于全尺寸误差和双极偏移)都是在这个配置中完成的。除了DAC (tvpically 0)需要的参考电流外,外部参考有足够的缓冲来驱动外部电路。5 mA到Ref In和1.0 mA到双极偏移)。
最小0.1毫安可用于驱动外置负载。如果需要提供大于0.1 mA的输出电流,AD667参考输出应该用外部运放进行缓冲。参考值通常被削减到±0.2%。然后测试并保证最大误差为±1.0%。温度系数可与某一特定等级的全尺寸TC的温度系数相比较。如果使用外部参考(例如,10.000 V),必须提供额外的微调范围,因为内部参考的公差为±1%,并且AD667满刻度和双极偏移都用内部参考进行了修剪。
增益和偏移修剪电阻给予大约+0.25%的辐射范围。当AD667与内部使用时,哪个足够参考也可以使用10伏特以外的外部引用。推荐的参考电压范围为+8到+11伏特,允许使用8.192伏特和10.24伏特。AD667针对固定引用应用程序进行了优化。如果在一个特定的应用中,期望参考电压在一个很宽的范围内变化,CMOS乘DAC是一个更好的选择降低的参考电压值也允许将±12伏特±5%的电源需求放宽到±12伏特+ 10%.不建议使用AD667和外部反馈电阻一起修改比例系数。
内部电阻修剪到比例匹配和温度跟踪芯片上的其他电阻,即使他们的绝对公差是+20%,和绝对温度系数接近- 50ppm /C。如果使用外接电阻器,则需要更宽的微调范围(t20%),而且温度漂移会增加反映内外电阻温度系数的不匹配。-
| 成品 | 裸片 | 品牌 | 描述 | 封装 | 类别 |
| AD7574 | AD7574SCHIPS | ADI | 裸片 | WAFFLEPACK | A/D转换器 |
| AD768 | AD7689-KGD-PT转换器-西安福川电子科技 | ADI | 裸片 | WAFFLEPACK | D/A转换器 |
| AD7689 | AD7689-KGD-PT | ADI | 裸片 | PCKTTAPE7 | A/D转换器 |
| AD7714 | AD7714ACHIPS-3 | ADI | 裸片 | WAFFLEPACK | A/D转换器 |
| AD7714 | AD7714ACHIPS-5 | ADI | 裸片 | WAFFLEPACK | A/D转换器 |
| AD7766 | AD7766-2-KGD-WP | ADI | 裸片 | WAFFLEPACK | A/D转换器 |
| AD780 | AD780-001C | ADI | 裸片 | WAFFLEPACK | Voltage References |
| AD7804 | AD7804BCHIPS | ADI | 裸片 | WAFFLEPACK | D/A转换器 |
| AD7865 | AD7865ACHIPS-1 | ADI | 裸片 | WAFFLEPACK | A/D转换器 |
| AD7874 | AD7874ACHIPS | ADI | 裸片 | WAFFLEPACK | A/D转换器 |
| AD7888 | AD7888ACHIPS | ADI | 裸片 | WAFFLEPACK | A/D转换器 |
| AD7894 | AD7894ACHIPS-10 | ADI | 裸片 | WAFFLEPACK | A/D转换器 |
| AD7898 | AD7888ACHIPS | ADI | 裸片 | WAFFLEPACK | A/D转换器 |
| AD7924 | AD7924-KGD-DF | ADI | 裸片 | FILMFRAME | A/D转换器 |
| AD7924 | AD7924-KGD-WP | ADI | 裸片 | WAFFLEPACK | A/D转换器 |
| AD7981 | AD7981-KGD-WP | ADI | 裸片 | WAFFLEPACK | A/D转换器 |
| AD8001 | AD8001ACHIPS | ADI | 裸片 | WAFFLEPACK | 放大器 |