
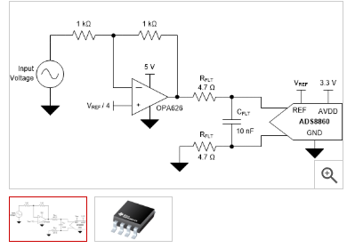
OPA2626运算放大器是一款16位和18位,高精度逐次逼近寄存器(SAR)模数转换器(ADC)驱动器,具有较低的总谐波失真(THD)和噪声。该运算放大器具有完整的特性,并具有280 ns的16位建立时间,可实现真正的16位有效位数(ENOB)。该器件具有仅100 µV失调电压的高DC精度,120 MHz的宽增益带宽乘积和2.5 nV / √Hz的低宽带噪声,为驱动高通量,高分辨率SAR ADC进行了优化。在诸如ADS88xx系列SAR ADC的应用中使用。
OPA2626采用8引脚VSSOP封装,额定工作温度范围为–40°C至+ 125°C.
出色的动态性能:
低失真:
100 kHz时,HD2为–122 dBc ,HD3为–140 dBc
增益带宽(G = 100):120 MHz
摆率:115 V / µs
以4V步进的16位建立时间:280 ns
低压噪声:10 kHz时2.5 nV / √Hz
低输出阻抗:1 MHz时为1Ω
出色的直流精度:
失调电压:±100 µV(最大值)
失调电压漂移:±3 µV /ºC(最大值)
低静态电流:2 mA(典型值)
输入共模范围包括负轨
轨到轨输出
宽温度范围:–40°C至+ 125°C的完整额定值